粤鲁等14省份确定延长医保最低缴费年限:男30年女25年!医保基金总体不缺钱,但多地已现赤字!

Connor 火币交易所 2025-10-21 3 0

粤鲁等14省份确定延长医保最低缴费年限:男30年女25年!医保基金总体不缺钱,但多地已现赤字!

资料图

本文综合青岛信网、中国医疗保险杂志、中国会计报、观察者网、成都商报、第一财经、澎湃新闻、财新等

又有一省确定延长医保最低缴费年限(男职工30年女职工25年),2026年1月起即将施行。

近日,青岛市医疗保障局副局长郑娟透露,目前,该市执行的医保最低缴费年限标准为男职工25年、女职工20年。根据山东省统一要求,省内各地市需在今年底前过渡到位,明年起将统一执行新标准:男职工30年、女职工25年。届时,退休人员若未达到相应缴费年限,将无法享受退休医保待遇。

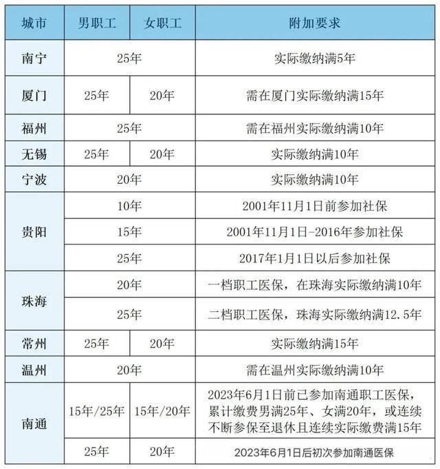
据不完全统计,目前已有广东、山东、辽宁、湖南、四川、河北、山西、江苏、吉林、贵州、江西、广西、海南、宁夏等14省份上调了最低医保缴费年限,统一为男性30年,女性25年。各地密集延长医保缴费年限,直接原因是落实国家“规范医保缴费年限”的政策要求,实质上则是三重现实压力之下的必然选择:第一,医保基金虽然总体不缺钱,但部分地区已经出现当期赤字;第二,此前各地最低缴费年限不一,“10年 vs 30年”悬殊,不利于劳动力流动,不利于制度公平;第三,老龄化背景下退休高峰到来,医保基金支出压力正在持续增大。

1

广东山东等多省延长医保最低缴费年限:男职工30年 女职工25年

根据社保法规定,参加职工基本医疗保险的个人,达到法定退休年龄时累计缴费达到国家规定年限的,退休后不再缴纳基本医疗保险费,按照国家规定享受基本医疗保险待遇;未达到国家规定年限的,可以缴费至国家规定年限。

2021年1月19日,国家医保局发布的《关于建立医疗保障待遇清单制度的意见》(医保发〔2021〕5号),要求各统筹地区逐步规范医保缴费年限政策。同年6月16日,国家医保局又发布《贯彻落实医疗保障待遇清单制度三年行动方案(2021-2023年)》(医保办发〔2021〕32号),提出利用3年左右时间,落实医疗保障待遇清单制度,基本实现全国范围内医疗保障制度设置、政策标准、基金支付范围等规范统一。

粤鲁等14省份确定延长医保最低缴费年限:男30年女25年!医保基金总体不缺钱,但多地已现赤字!

2025年各地区职工医保最低缴费年限一览表 图片来源:中国会计报

展开全文

粤鲁等14省份确定延长医保最低缴费年限:男30年女25年!医保基金总体不缺钱,但多地已现赤字!

2025年各地区职工医保最低缴费年限一览表 图片来源:中国会计报

粤鲁等14省份确定延长医保最低缴费年限:男30年女25年!医保基金总体不缺钱,但多地已现赤字!

2025年各地区职工医保最低缴费年限一览表 图片来源:中国会计报

据不完全统计,上述文件发布后,已有广东、山东、辽宁、湖南、四川、河北、山西、江苏、吉林、贵州、江西、广西、海南、宁夏等14省份上调了最低缴费年限,统一为男性30年,女性25年。

2021年6月20日,广东省医保局发布《广东省基本医疗保险关系省内转移接续暂行办法》,明确自2022年7月1日起,逐步统一全省职工医保缴费年限政策,累计缴费年限到2030年1月1日统一为男职工30年,女职工25年。

2021年12月28日,山东省医保局发布通知,要求全省统一职工基本医疗保险最低缴费年限,参保职工享受退休人员基本医疗保险待遇累计最低缴费年限按国家医保局规定执行,男职工为30年、女职工为25年,未达规定年限的统筹地区,2025年底前过渡到位,2026年起施行。

另外,辽宁省规定,2024年1月1日起,职工医保缴费年限确定延长至男30年、女25年,2025-2028年每年递增1年,2028年起全省统一执行。

湖南省除了规定参保人员的累计缴费年限(含视同缴费年限、实际缴费年限)不得低于男满30年、女满25年之外,还要求在该省范围内的实际缴费年限不得低于10年,在2023年1月1日新政策施行后,每年增加在本省范围内的最低实际缴费年限1年,5年内逐步达到15年。

同样,四川省今年也出台办法,提出“逐步统一全省职工医保缴费年限。将职工医保累计缴费年限统一为男职工不低于30年、女职工不低于25年,其中,本省实际缴费年限统一为不低于15年”,四川省设置10年过渡期,到2035年前实现全省职工医保缴费年限的统一。

2

退休时职工医保缴费年限不够 ? 各地政策允许一次性补缴

医保最低缴费年限男30年、女25年,一些人觉得要达到这个年限比较难,如果到退休年龄不满最低缴费年限该怎么办?要一直缴费吗?

从各地政策来看,到退休年龄缴费不满最低年限,是允许一次性补缴的。

粤鲁等14省份确定延长医保最低缴费年限:男30年女25年!医保基金总体不缺钱,但多地已现赤字!

资料图

其中,广东明确,可按规定选择按月或一次性缴费至规定年限。选择一次性缴费的人员,以办理一次性缴费时退休后待遇享受地上上年度全口径城镇单位就业人员月平均工资为缴费基数,按退休后待遇享受地职工医保用人单位费率缴纳至规定的缴费年限。一次性缴费的人员,缴费达规定年限后,享受退休人员医疗保障待遇。

针对缴费年限不足的参保人员,山东则提供了三种补缴方式:

一是一次性补缴。在2025年底前,仍按现行标准(男25年/女20年)执行,补缴基数为全省上年度全口径城镇单位就业人员平均工资的100%。2026年新标准实施后,补缴基数将调整为省平均工资的60%,相当于现行标准的六折。

二是按月延续缴纳,参照在职职工标准逐月缴费至规定年限,缴费期间继续享受在职职工医保待遇。

三是转为参加居民医保,该方式适用于与原缴费年限差距较大的参保人,按年缴费、按年享受待遇,不设退休医保待遇。

浙江省医疗保障待遇清单(2021版)提出,职工医保参保人达到法定退休年龄或依法办理退休手续时,可申请办理职工医保退休待遇;缴费年限累计未达到规定年限的,可以继续按月延续缴纳或者一次性缴纳不足年限的职工医保费。

3

延长医保最低缴费年限 两类人群最受影响

至于提高最低缴费年限所带来的影响,中国人民大学劳动人事学院教授刘宏认为,对于大部分年轻人和收入较高的人群来说,对这个不是很敏感。主要影响即将享受退休医保待遇的人群,另一个便是低收入和收入不稳定的灵活就业人群。

粤鲁等14省份确定延长医保最低缴费年限:男30年女25年!医保基金总体不缺钱,但多地已现赤字!

资料图

对于即将享受退休医保待遇的人群,他们已经达到或是快要达到之前的最低缴费年限,按照新政策他们将继续缴费,已缴费年限与最低缴费年限相差越多,补缴费用额度越高,或是继续缴费的时间越久。

对于低收入和收入不稳定的灵活就业人群,他们参加医保后想尽一切办法缴够了最低缴费年限,提高年限之后会增加他们的负担,短期内可能会觉得不划算,可能会转而选择参加城乡居民医保。

我们通常所说的医保,全称是“城镇职工基本医疗保险”,而城乡居民医保是另一种不同的医保形式。

城乡居民基本医疗保险基金的筹资机制中,国家给予的财政补助占主要部分。参加城乡居民基本医疗保险,退休人员仍需缴费,但当期的缴费标准低,相较2022年以个人身份参加职工医保2670元/年的一档缴费标准,对于一些离缴费年限尚远的灵活就业人员,可能会觉得前者更加划算。

但刘宏认为,“不论是短期内有可能受到影响的劳动者,还是大部分不受影响的城镇职工,从长期来看,一定都会受益于我国城镇职工基本医保制度的完善和发展。”

4

为何要延长缴费年限?地区政策碎片化 人口老龄化加速

为何要调整职工医保最低缴费年限?

首先,从国家层面看,我国并未对职工医保缴费年限有统一的规定。根据实践看,有的地区规定男职工缴满25年,女职工缴满20年,比如北京、天津等,也有地区和广东省政策相同,要求男性缴满30年、女性缴满25年,比如重庆、上海等。

此外,职工医保缴费年限不仅省间政策不统一,同省的多个市之间也有差异。比如,前面提到的广东省,要求在2030年1月1日统一全省缴费年限,目前来看,广东省各城市的职工医保缴费年限各有不同,以珠海市为例,依据新修订的《珠海市基本医疗保险办法》,参加职工医保(含统账结合职工医保和单建统筹职工医保)的累计缴费年限,到2029年逐步统一为25年。

但不可忽视的是,随着经济社会的发展,参保人跨地区、跨制度流动越来越频繁,缴费年限不一致,影响了医保关系的顺畅转移接续,导致缴费年限不能累计计算,从而影响享受应有的医保待遇,而且由于缺乏统一标准,也会增加行政管理难度和成本。

因此,规范全国或者全省职工医保缴费年限政策,有助于实现医保制度的统一和公平,促进劳动力合理流动。

另一方面,医保制度可持续性正面临考验。

粤鲁等14省份确定延长医保最低缴费年限:男30年女25年!医保基金总体不缺钱,但多地已现赤字!

资料图

受到人口老龄化影响,2021年起退休人员参保人数的增速快于在职职工。到了2024年,在职职工参保人数为2.7亿人,增速为1.5%,退休职工参保人数为1亿人,增速达4.6%,这是我国职工医保退休参保人员首次超过1亿人,标志着人口老龄化对医疗保障制度的深刻影响已进入新阶段。

我国医保实行在职人员缴费、退休人员不缴费的政策,退休人员增速大于在职人员的增速,会使医保基金的支出压力持续增大。

从医疗总费用来看,2024年职工医保参保人员医药总费用20587.46亿元(医疗机构费用18366.57亿元,药店费用2220.89亿元)。具体来看,医疗机构发生费用中,在职职工医疗费用8108.22亿元,退休人员医疗费用10258.35亿元。也就是说,在职工医保制度的3.7亿参保人中,退休人员占比仅为27%,但发生的费用却达56%。

另外,对比来看,退休人员医疗费用由2020年的6683亿元,增加至2024年的10258.35亿元,四年增幅超53%。

根据第七次全国人口普查的数据,2020年,我国60岁及以上人口是2.64亿,据联合国预测,到2030年将增加1亿左右,达3.64亿。退休人口数量的激增必将推动医保基金支出大幅增加,医保制度可持续性面临严峻考验。

刘宏分析,随着人口老龄化程度的加深,从基本医保的实际报销比例、门诊待遇、药品的覆盖范围来看,对我国医保制度提出了更高的要求。15年、20年的缴费年限,从全世界范围来看都是相对较短的,在参保人数、缴费基数、缴费率等因素不变的情况下,提高缴费年限,医保基金筹集的总额就越高,可以在较长时期内保证基金稳定性、逐步提升医保的保障力度。

5

专家称医保基金总体比较充裕 京津等地出现居民医保基金赤字

过去,多个省份的省内医保最低缴费年限不统一,很多地区的最低缴费年限远远低于“男30年女25年”这一标准,例如广州就是按10年(2014年前参保)或15年(2014年后参保)执行。从10年、15年提高到男30年、女25年,不少网友关心,“是不是医保基金缺钱了?所以提高医保最低缴费年限?”

刘宏此前受访时称,其实我国医保基金总体上是比较充裕的,将提高医保最低缴费年限简单归结于是因为医保基金缺钱,“这种理解是片面的”。

粤鲁等14省份确定延长医保最低缴费年限:男30年女25年!医保基金总体不缺钱,但多地已现赤字!

2012-2021年居民医保基金收支情况 单位:亿元 数据来源:国家医保局

国家医保局数据显示,2024年,我国医保基金收支平衡、略有结余,基金运行安全平稳的基本盘是确定的。当年,全国医保统筹基金当期结余0.47万亿元,其中职工医保结余4164亿元,居民519亿元;统筹基金累计结存3.87万亿元,其中职工医保3.05万亿元,居民医保0.82万亿元。

不过,他也表示,虽然从整体来看医保基金每年都有结余,但地区之间的差异较大,个别地区医保基金已经或即将出现当期收不抵支的情况。

据第一财经报道,2024年,多地城乡居民医保参保率增长出现疲态,收入端增长乏力,支出端压力加大,以致居民医保基金赤字的问题甚至波及北京、天津等一二线城市。

以北京为例,该市2024年居民医保参保率为402.13万人,较上一年(400.47万人)微增。但北京居民医保当年收支赤字52562万元。相比之下,北京职工基本医疗保险(含生育保险)基金当年收支结余达到7570047万元。

除了北京,另一直辖市天津去年也出现了居民医保基金收不抵支现象。

2024年,天津市居民医保基金收入58.8亿元,下降0.2%,基金支出72.4亿元,增长1.3%,基金当地收支赤字13.6亿元,动用以前年度结余弥补当地缺口,年末滚存结余52.3亿元。

长三角城市苏州也曾出现类似情况。

苏州市医保局消息称,2023年,苏州市职工医保当期赤字5.05亿元,居民医保当期赤字金额达7.39亿元,该市当年居民医保参保率由上一年的304.08万人提升至308.34万人。

此外,广西2021年年度也曾出现居民医保基金赤字,结余率为-2.40%。当年,广西常住人口增加,但居民参保人数不增反降。

不容忽视的是,我国医保基金的潜在收支压力也客观存在。

截至2024年底,基本医疗保险参保132637.83万人,参保率巩固在95%,总人数延续下滑趋势。总收入和总支出为34809.95亿元和29675.92亿元,相较2023年,分别增长4.4%和5.5%,较去年增速二者分别下滑4个和9.2个百分点。这已是医保基金支出增幅连续两年大于收入。

评论